Motores

Motores

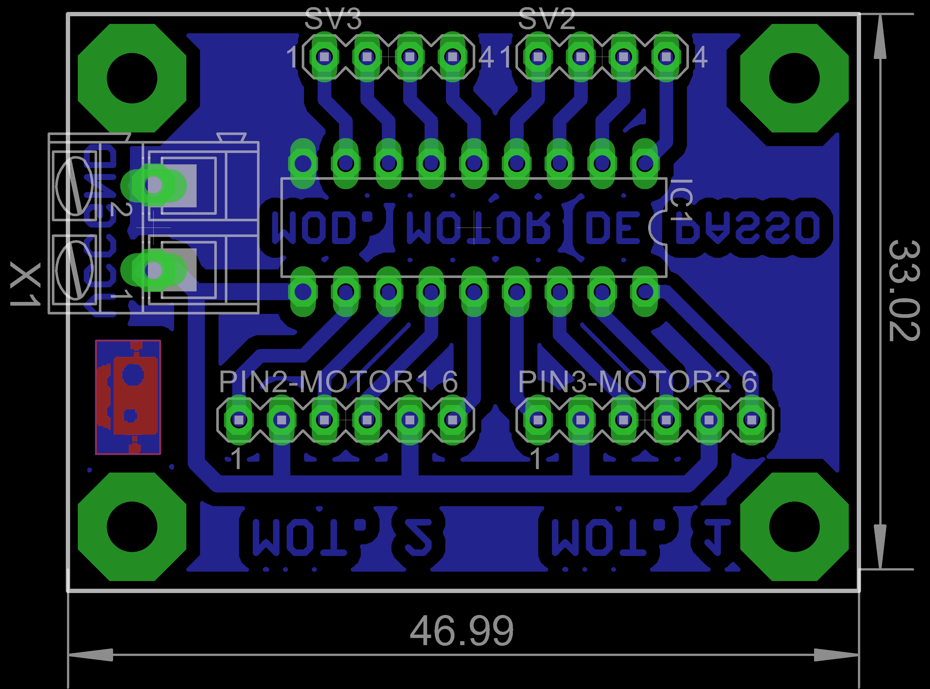
Drive motor de passo

Drive de potência para motores de passo controlador por I2C, com ULN2803 e expansor de pinos PCF8574.

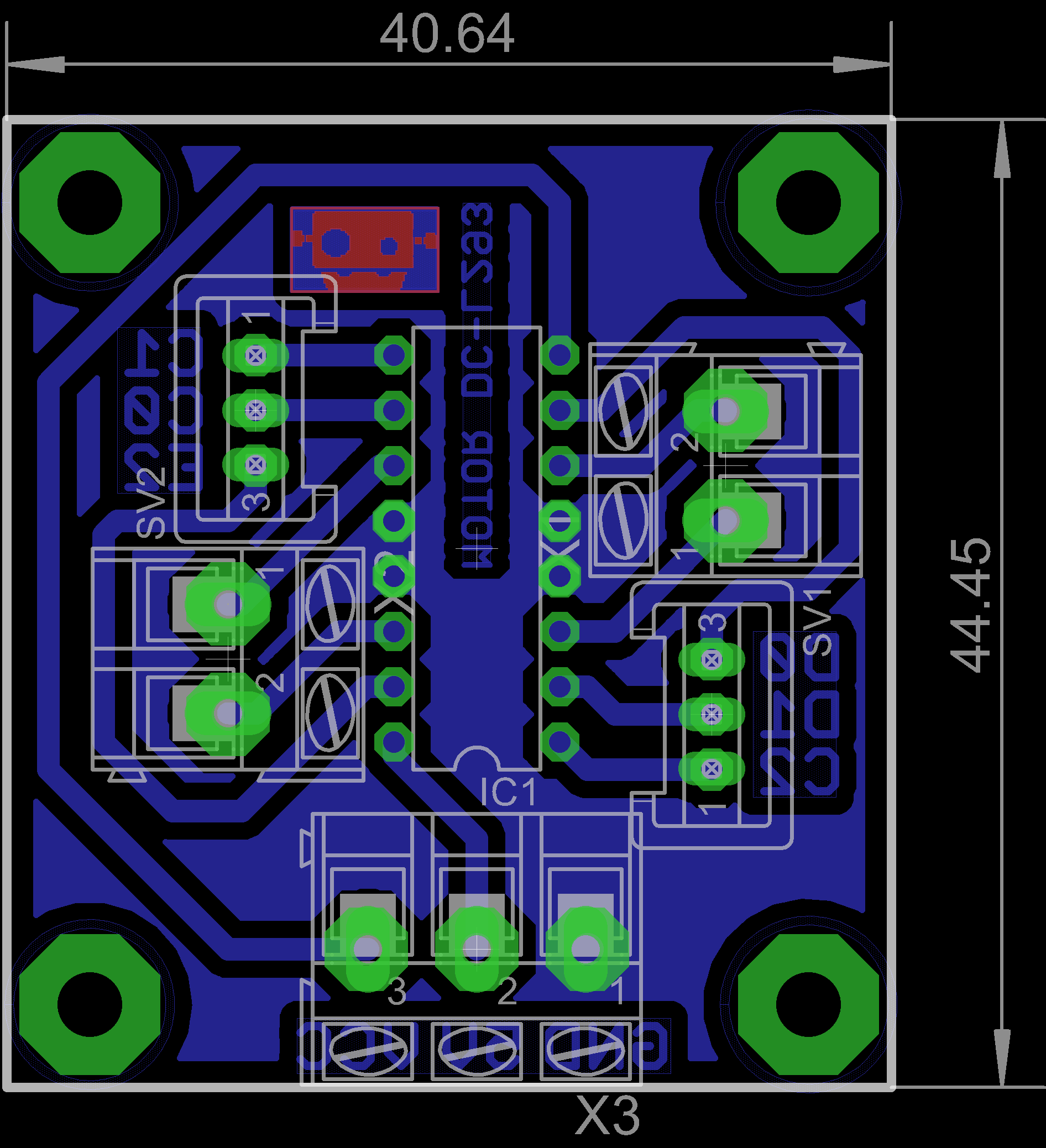
Drive de potência L298

Drive de potência para motores DC, suporta até 2 motores com corrente máxima de 2A cada.

Drive de potência L293D

Drive de potência para motores DC, suporta até 2 motores com corrente máxima de 500mA cada.

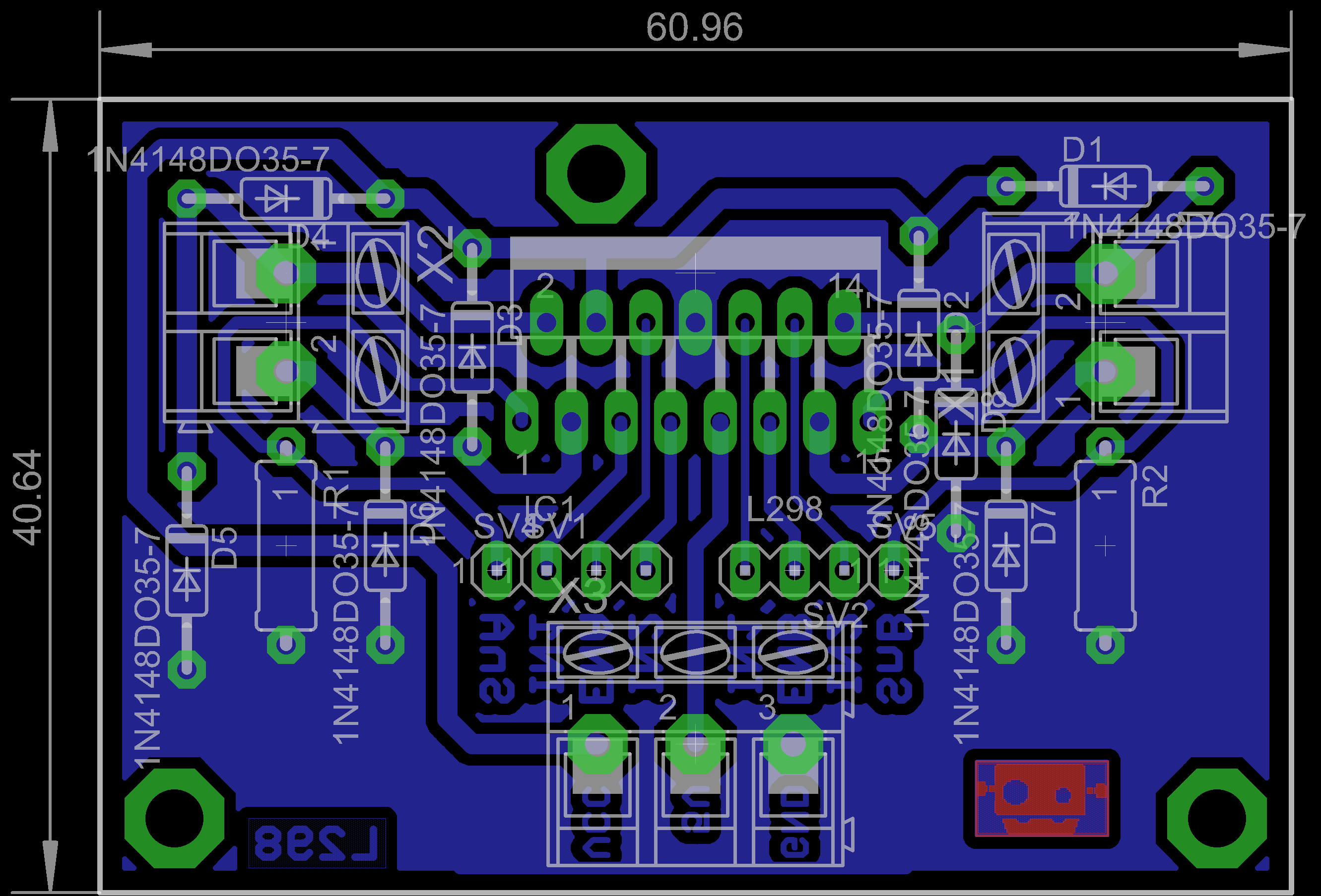
Drive de potência L298 SMD

Drive de potência para motores DC, suporta até 2 motores com corrente máxima de 2A cada.

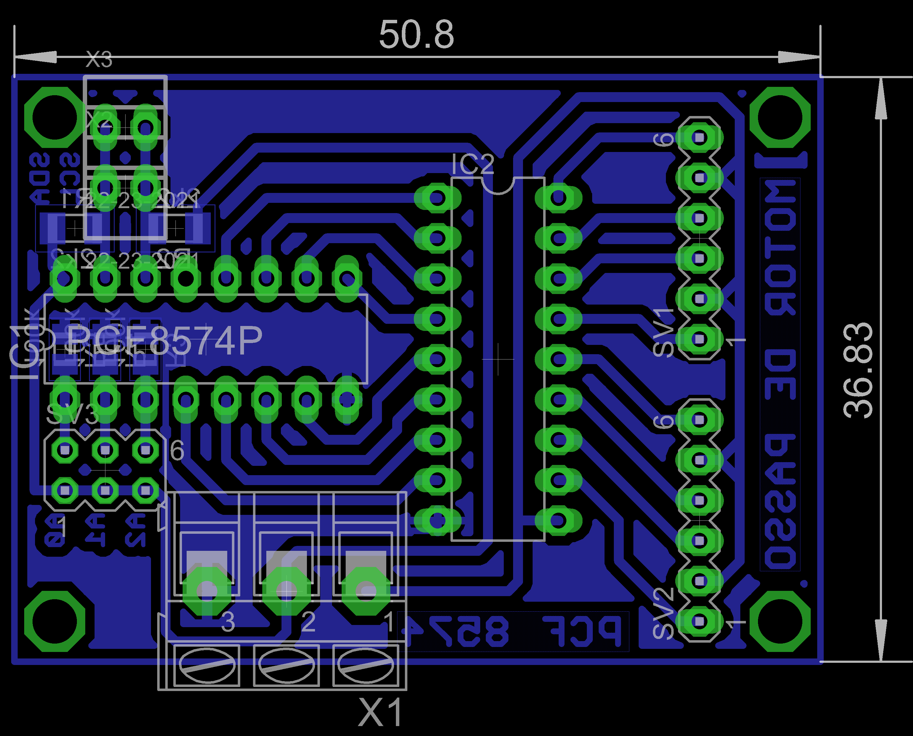
Drive de potência ULN2803

Drive de potência para motores de passo, suporta até 2 motores.