• Home
  • Orientação Para Projetos
  • Blog
  • Logo e Arquivos
  • Placas
    • Placas de controle
      • pic18f4550
      • pic18f2550
      • Kit de PIC
      • Circuitos Base
    • Módulos
      • Motores
      • Sensores
      • Teclado
      • Acionamento
      • Outros
    • Gravador de PIC
    • Adicionar placa
    • Outras (Formulário)
  • Bootloader
  • Contato
  • Log In

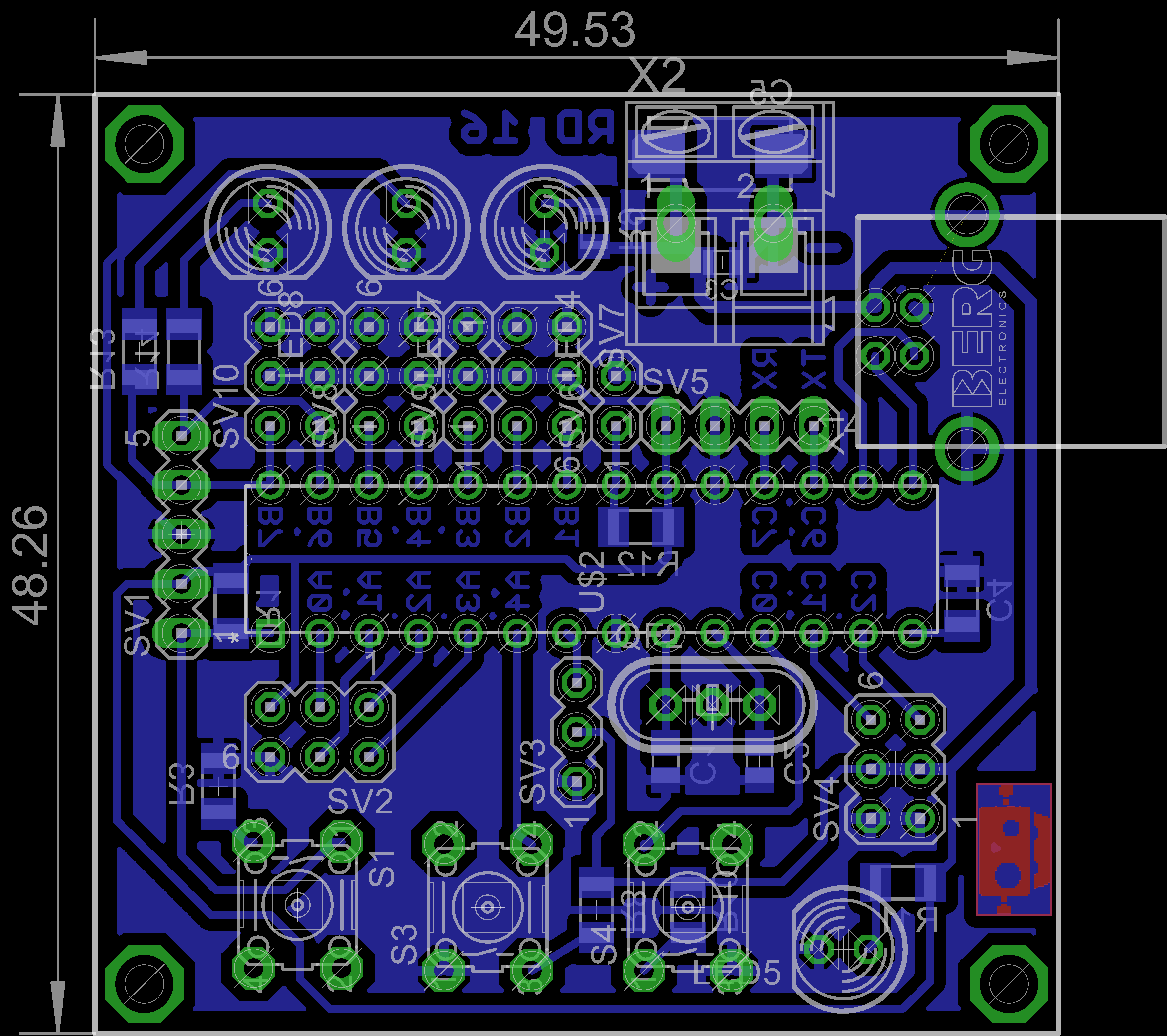
pic18f2550

PIC18F2550

Placa de controle simples

Placa de controle simplificada, com 2 botões 2 LEDS e USB.

Hestia | Desenvolvido por ThemeIsle