• Home
  • Orientação Para Projetos
  • Blog
  • Logo e Arquivos
  • Placas
    • Placas de controle
      • pic18f4550
      • pic18f2550
      • Kit de PIC
      • Circuitos Base
    • Módulos
      • Motores
      • Sensores
      • Teclado
      • Acionamento
      • Outros
    • Gravador de PIC
    • Adicionar placa
    • Outras (Formulário)
  • Bootloader
  • Contato
  • Log In

Outros

Outros

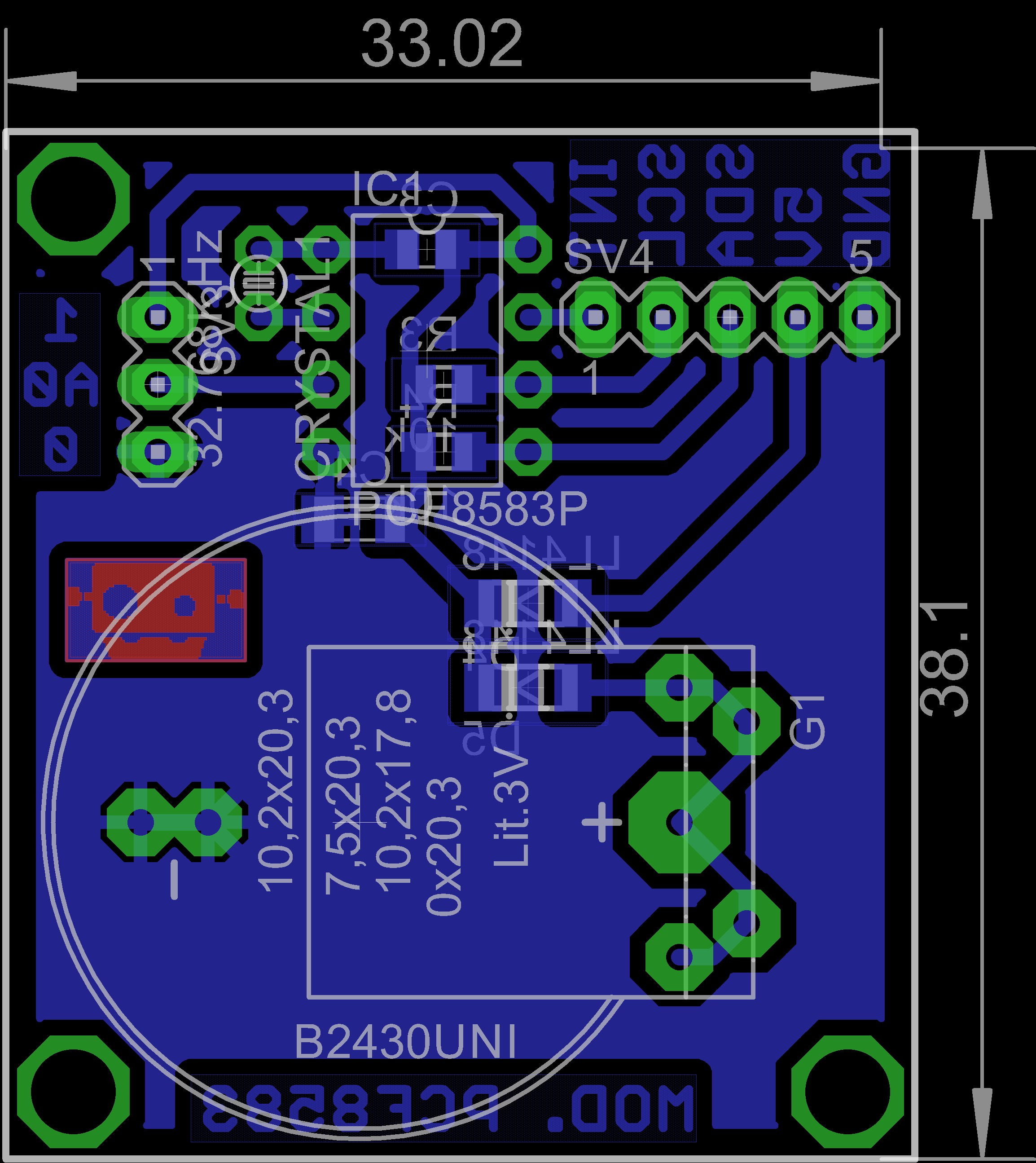
RTC PCF8583

Relógio em tempo real PCF8583, disponível em PTH e SMD.

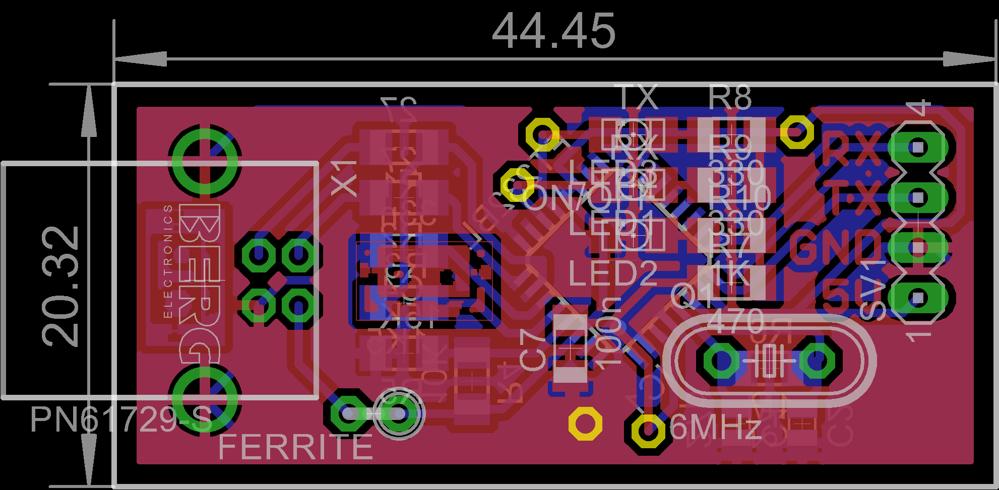
Conversor USB - Serial

Conversor USB para RS232 usando FT232.

Joystick

Módulo Joystick logarítmico.

Hestia | Desenvolvido por ThemeIsle